台灣基督長老教會中布中會
- MENU -
關於我們
最新訊息
相簿專區
檔案下載
影音專區
行事曆
分會據點
聯絡我們
首頁
Facebook
次選單
News
最新消息
總幹事專欄
總會公告
中會公告
部會公告
法人公告
教會公告
聘牧消息
媒體報導
關心與代禱
澎湖縣開拓事工專欄
全中會、教會防衛韌性專區
教牧進修/神學講座/本宗神學院招生
性騷擾、性侵害防治專區
基督教教材資源
原住民神學教材資源
總(中)會補助/獎助金公告
News
最新消息
News
最新消息
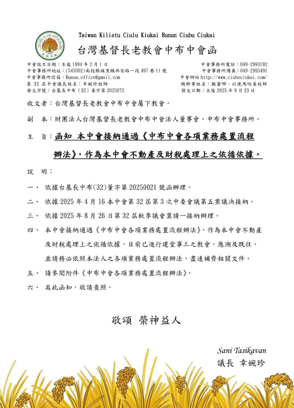
2025/09/23
函知 本中會接納通過《中布中會各項業務處置流程辦法》,作為本中會不動產及財稅處理上之依循依據。
回列表頁
TOP