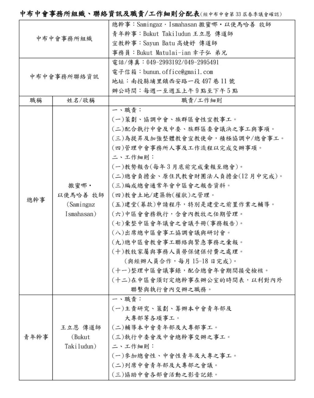
職責/工作細則分配表

職稱 職責/工作細則
總幹事 一、職責:
(一)策劃、協調中會、族群區會性宣教事工。
(二)配合執行中會及中委、族群區委會議決之事工與事項。
(三)為提昇及加強整體教會宣教使命,積極協調中/總會事工。
(四)管理中會事務所人事及工作流程以完成交辦事項。
 
二、工作細則:
(一)教勢報告(每年3月底前完成彙報至總會)。
(二)總會負擔金、原住民教會財團法人負擔金(12月中完成)。
(三)編成總會通常年會中區會之報告資料。
(四)教會土地/建築物(權狀)之管理。
(五)建堂(募款)申請程序,特別是建堂之前置作業之輔導。
(六)中區會會務執行,含會內教牧之任期管理。
(七)彙整中區會年議會之會議手冊(事務報告)。
(八)出席總中區會事工協調會議與研討會。
(九)總中區會教會事工聯絡與緊急事務之彙報。
(十)教牧家屬與事務人員勞保健保付費之處理。 (與經辦人員合作,每月15-18日完成)。
(十一)整理中區會議事錄,配合總會年會期間接受檢核。
(十二)在中區會須訂定總幹事在辦公室的時間表,以利對內外聯繫與執行會內交辦之職務。
事工幹事 一、職責:
(一)配合執行中會、族群區會及總幹事交託一切事工與事項。
(二)行政業務(公文收發、庶務資料繕騰、各部會文字及影音等資料建檔)。
(三)中會社群媒體/網站管理。
(四)協助總幹事招待外賓。
(五)協助各部會事工之推展。
(六)外展事工/含連結公部門。

二、工作細則:
(一)不定時更新中會網站及中會臉書社團之活動資訊。
(二)每週一上午事務所週會禮拜司琴。
(三)每個月中委會議會前禱告會司琴。
(四)每個月初一次宣教大樓戶外週圍砍草。
(五)執行總幹事交辦之中會各類資料及檔案管理與建檔:
1.中會各類郵件、公文之收發作業。
2.事務所相關文書之打字與裝訂。
3.中委會議、春/秋季議會等議事錄之裝訂。
4.各部會事工文字及影音建檔。
(六)參與各部會協助辦理活動並拍照記錄。
(七)協助彙編三個月一季的中會電子公報。
事務員 一、職責:
(一)專責本中會財團法人之各類業務。
(二)協助中會各類事務及招待、清潔之工作。
(三)協助總幹事及事工幹事臨時交辦之事務。

二、工作細則:
  1. 協助教會辦理土地建物相關事務:
  • 原住民保留地承租、續租。
  • 收集屬下教會單位土地/建物權狀資料。
  • 建立與維護法人不動產清冊。
  1. 辦理屬下教會/部會金融帳戶相關事務:
  • 協助申請教會/部會開立新帳戶。
  • 協助變更異動教會/部會帳戶負責人。
  • 建立與維護教會部會金融帳戶清冊。
  1. 勞健保相關業務:
  • 加退保與薪調作業(每月)。
  • 收集並匯出二代健保資料(每月)。
  • 向屬下教會/單位預收款項與繳納保費(每月)。
  • 追蹤教會/單位投保級距現況(一季一次)。
  • 協助處理醫療、勞工保險索賠、退休金等事宜(不定期)。
  • 參與勞健保職訓課程(上下半年各一次)。
  1. 稅務相關作業事工:
  • 各類所得扣繳暨免扣繳憑單申報(每年1月底前)。
  • 申報及寄發扣繳憑單(每年3月至4月)。
  • 會計稅務憑證整理、追蹤捐贈款項(每月)。
  • 協助屬下教會開立捐獻證明(不定期)。
  1. 協助教會提供法人證明文件:
  • 水電網路異動、申請公部門活動計劃…等。
  1. 對外與公部門主要聯繫窗口:
  • 處理法院薪資執行扣押案件(不定期)。
  • 申請教會設備費補助款(不定期)。
  • 勞健保經辦聯繫窗口(每月)。
  • 國稅局、稅捐處聯繫對應窗口(上半年)。
  1. 董事會相關承辦運作業務:
  • 整理有關法人信件收發窗口。
  • 寄發有關法人事工信函。
  • 董事會會前籌備(會議策劃、紀錄會議記錄、協調與會者和地點安排等)。
  • 協助起草和更新政策文件、管理風險和法律事務。
  • 承辦原民會族語教會推廣計畫核銷窗口(113全年度)。
  • 董事會人事屆滿改選業務(每三年乙次)。
  1. 協助中會事務所內部事工:
  • 中會各類資料及檔案管理與建檔。
  • 中會各類郵件、公文之收發作業。
  • 中會資產協助清查及事務性採買。
  • 事務所相關文書之打字與裝訂。
  • 協助春、秋季議會等事務。
  • 協助事務所會議招待及一樓清潔工作。
  • 協助總幹事及事工幹事臨時交辦之事務。